日本欧美在线播放,性猛交xxxxx按摩欧美,妻子的谎言电视剧在线观看视频,国产成人精品三级,各个击破电影在线观看完整版,久久久久成人免费,永远的零电影完整版在线观看
002
首頁
>
項目頻道
>
綜合服務平臺
>
資產租賃
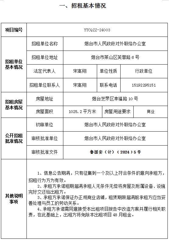
芝罘區(qū)幸福路10號房屋出租
我要報名
圍觀數:
轉讓底價:
¥
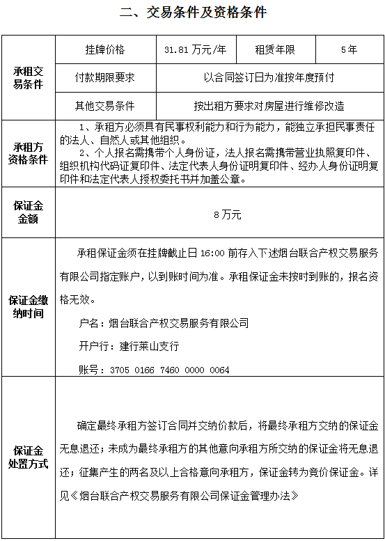
31.81萬元/年
項目編號: YTCQZZ-24003
保證金:
8萬元
保證金支付方式:
一次性支付
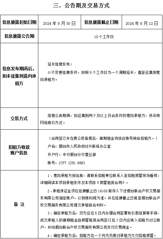
掛牌起止日期:2024年05月30日至2024年06月12日
項目推薦
煙臺市南大街267號一樓東側門頭房招租公告
芝罘區(qū)只楚路46號A1-03(部分)號商鋪
龍口市東萊街46號101房屋出租
芝罘區(qū)幸福路10號房屋出租
幸福路10號.rar
芝罘區(qū)幸福業(yè)務用房改造項目(1).rar